Opinion sheet
We look forward to receiving comments from the reader
Website link
[ Đăng ngày: 12/12/2016 ]

PROCESS OF LIBRARY OPERATION
(Excerpt from the document of the quality management system standard ISO 9001: 2015)

1. Process of documentation supplementation

2. Process of documentation edition

3. Newspaper – Magazine processing

4. Digital materials, documents processing

5. Documentation degitizing process

6. Arranging and preserving document

7. Providing products and services

8. Document inventory process

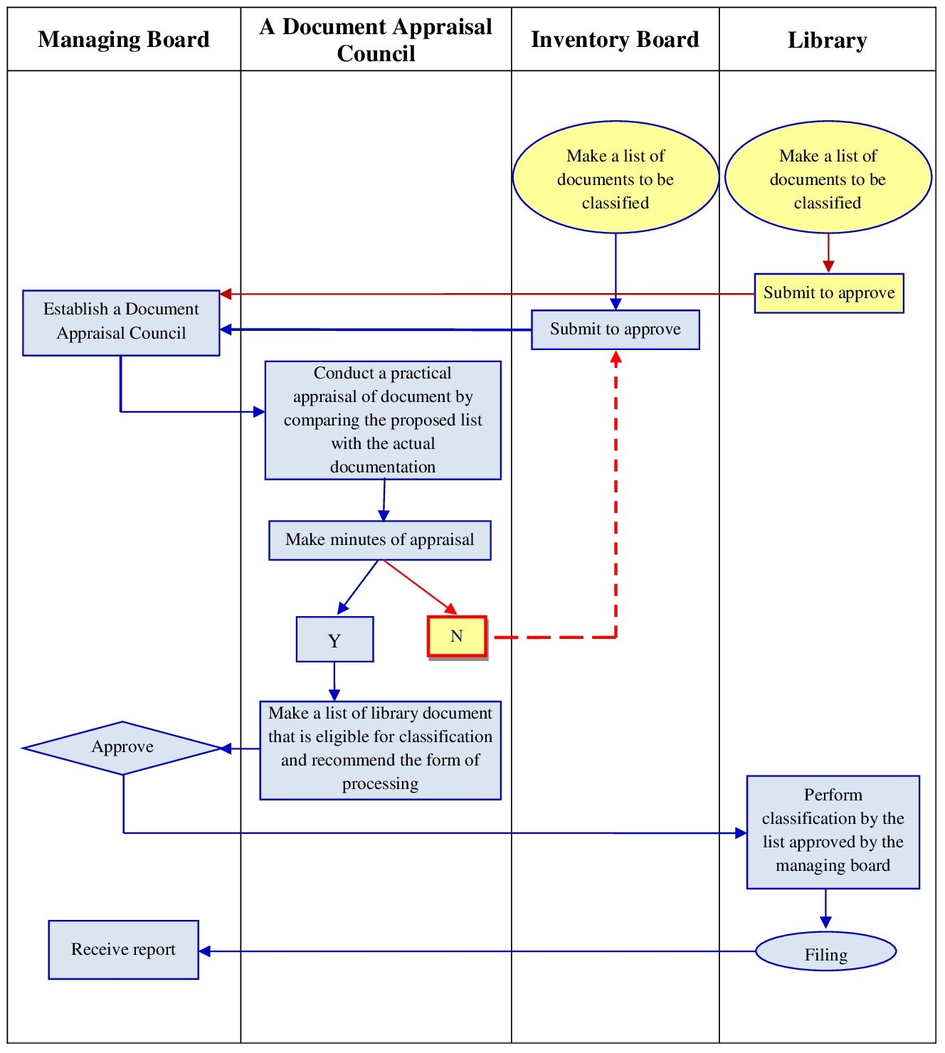
9. Document classification process

10. Process for Library card

CÁC TIN KHÁC